ATAC-seq(Assay for Transposase-Accessible Chromatin using sequencing):是美国Stanford大学的William Greenleaf教授在2013年所研发的一种全新方法,其主要是利用DNA转座酶结合高通量测序技术,研究染色体的可及性的方法。该技术通过转座酶对某种特定时空下开放的核染色质区域进行切割,进而获得在该特定时空下基因组中所有活跃转录的调控序列。

1.数据质控:数据产出统计、质量碱基比例分布图
2.测序数据序列与参考基因组序列比对:比对结果统计、基因组测序深度累计分布
3.样本聚类分析:组内生物学重复统一性分析、组间样本PCA分析
4.Peaks分析: Peaks鉴定、差异Peaks检测鉴定、差异Peaks相关基因功能注释富集分析
5.Motifs分析:Peaks相关转录因子结合序列分析
6.其他分析:核小体定位分析、转录因子结合分析、全基因组范围内检测可及性图谱
7.可定制化信息分析:可结合客户需求,协商确定定制化信息分析内容(如ATAT-seq与RNA-seq关联分析)
样本投入量低、测序质量高、周期短、适用多种样本

ATAC的热图分析

富集分析

Peak分析

Motifs 分析

散点图

箱线图

Peak分析
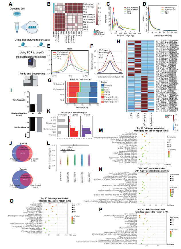
Integrated multi-omics approach revealed cellular senescence landscape()
综合多组学方法揭示细胞衰老
细胞衰老是一种复杂的多因素生物现象,在衰老和衰老相关疾病中起重要作用。在这个过程中,衰老细胞经历基因表达改变和染色质结构重塑。然而,利用综合多组学方法研究衰老的表观遗传景观的研究还相对有限。在这项研究中,我们对不同的衰老类型进行了ATAC-seq,RNA-seq和ChIP-seq分析,以揭示衰老的景观并确定主要的调控元件。我们还获得了34个关键基因,推测NAT1、PBX1和RRM2可能是衰老和衰老相关疾病的潜在标志物,它们之间存在相互作用。总之,我们的工作提供了细胞衰老过程中的染色质可及性动态图谱和转录调控动态图谱。该技术在不同类型的衰老细胞中的应用使我们能够识别负责转录调节的调控元件,从而理解衰老的分子机制。

高分辨率染色质可及性谱显示了生长细胞和衰老细胞之间的差异

衰老过程中染色质可及性与基因表达的关系。
(1)悬浮细胞冻存步骤
1) 取细胞悬液在显微镜下观察,确定生长状态良好;
2) 细胞悬液 4°C 500×g 离心5 min,去上清,离心条件可根据细胞类型进行调整;
3) 加入1ml 1×PBS重悬细胞沉淀,4°C 500×g离心5 min。
4) 配置冻存液(80%完全培养基+10%FBS+10%DMSO,体积比),4℃预冷;
5) 用预冷的冻存液悬浮细胞沉淀,使细胞浓度为1×106 cell/ml(过多或过少的冻存液会影响冻存效果,造成解冻后细胞活率降低),转移至冻存管,标记好样本信息。将冻存管置于程序降温盒,放入-80℃冰箱梯度降温并保存。
注:请同时在管盖和管壁上标记样本信息,并且标记清晰。
(2)贴壁细胞冻存步骤
1) 从培养箱中取出贴壁培养细胞,显微镜下观察细胞,确定生长状态良好;
2) 吸掉培养基,加入适量1×PBS,需使用不含Mg2+和Ca2+的PBS(即DPBS),洗2次,洗尽培养基;
3) 去掉PBS,加入适量胰酶,37℃培养箱中消化3-5min,消化时间可根据细胞类型进行调整,以显微镜下观察细胞是否分散作为调整标准;
4) 加入完全培养基终止反应;
5) 消化好的细胞悬液4°C 500×g 离心5 min,去上清,离心条件可根据细胞类型进行调整;
6) 加入1ml 1×PBS重悬细胞沉淀,4°C 500×g离心5 min,离心条件可根据细胞类型进行调整;
7) 配置冻存液(80%完全培养基+10%FBS+10%DMSO,体积比),4℃预冷;
8) 用预冷的冻存液悬浮细胞沉淀,使细胞浓度为1×106 cell/ml(过多或过少的冻存液会影响冻存效果,造成解冻后细胞活率降低),转移至冻存管,标记好样本信息。将冻存管置于程序降温盒,放入-80℃冰箱梯度降温并保存。
注:请同时在管盖和管壁上标记样本信息,并且标记清晰。
(3)血细胞样本冻存步骤
1) 离心或者分离得到目标细胞
2) 配置冻存液(80%完全培养基+10%FBS+10%DMSO,体积比),4℃预冷;
3) 用预冷的冻存液悬浮细胞沉淀,使细胞浓度为1×106 cell/ml(过多或过少的冻存液会影响冻存效果,造成解冻后细胞活率降低),转移至冻存管,标记好样本信息。将冻存管置于程序降温盒,放入-80℃冰箱梯度降温并保存。
注:请同时在管盖和管壁上标记样本信息,并且标记清晰。
(4)贴壁细胞冻存步骤
1) 从培养箱中取出贴壁培养细胞,显微镜下观察细胞,确定生长状态良好;
2) 吸掉培养基,加入适量1×PBS,需使用不含Mg2+和Ca2+的PBS(即DPBS),洗2次,洗尽培养基;
3) 去掉PBS,加入适量胰酶,37℃培养箱中消化3-5min,消化时间可根据细胞类型进行调整,以显微镜下观察细胞是否分散作为调整标准;
4) 加入完全培养基终止反应;
5) 消化好的细胞悬液4°C 500×g 离心5 min,去上清,离心条件可根据细胞类型进行调整;
6) 加入1ml 1×PBS重悬细胞沉淀,4°C 500×g离心5 min,最好使用不含Mg2+和Ca2+的PBS(即DPBS),离心条件可根据细胞类型进行调整;
7) 配置冻存液(80%完全培养基+10%FBS+10%DMSO,体积比),4℃预冷;
8) 用预冷的冻存液悬浮细胞沉淀,使细胞浓度为1×106cell/ml(过多或过少的冻存液会影响冻存效果,造成解冻后细胞活率降低),转移至冻存管,标记好样本信息。将冻存管置于程序降温盒,放入-80℃冰箱梯度降温并保存。
注:请同时在管盖和管壁上标记样本信息,并且标记清晰。
(5)血细胞样本冻存步骤
1) 离心或者分离得到目标细胞
2) 配置冻存液(80%完全培养基+10%FBS+10%DMSO,体积比),4℃预冷;
3) 用预冷的冻存液悬浮细胞沉淀,使细胞浓度为1×10(过多或过少的冻存液会影响冻存效果,造成解冻后细胞活率降低),转移至冻存管,标记好样本信息。将冻存管置于程序降温盒,放入-80℃冰箱梯度降温并保存。
注:请同时在管盖和管壁上标记样本信息,并且标记清晰。
1) 常规ATAC-seq,要求冻存前细胞活率≥90%,并且复苏后细胞活率≥85%,实验要求获得完整细胞核≥4万个,提核过程中会产生大量细胞碎片和破损的细胞核,为了获得干净且完整的细胞核,我们会进行多次清洗,造成细胞损失,要求冻存的细胞量≥20万个,强烈建议冻存的细胞量≥25万个(特殊细胞,应加大冻存的细胞量)。
2) 微量ATAC-seq,要求冻存前细胞活率≥90%,并且复苏后细胞活率≥85%,实验要求获得完整细胞核2万-4万个,提核过程中会产生大量细胞碎片和破损的细胞核,为了获得干净且完整的细胞核,我们会进行多次清洗,造成细胞损失,要求冻存的细胞量为10万-20万个,强烈建议冻存的细胞量15-20万个(特殊细胞,应加大冻存的细胞量)。
3) 超微量ATAC-seq(细胞核数目少,以风险实验启动项目),要求冻存前细胞活率≥90%,并且复苏后细胞活率≥85%,实验要求获得完整细胞核500个-2万个,提核过程中会产生大量细胞碎片和破损的细胞核,为了获得干净且完整的细胞核,我们会进行多次清洗,造成细胞损失,强烈建议冻存细胞量为0.25万-10万个(特殊细胞,应加大冻存细胞量)。
4) 为确保实验顺利进行,每个细胞样本准备2份,单独分装于冻存管中(请老师自行分装成2份,避免分样过程造成样本损失或降解,引起双方误解),一份为实验样本,一份为备份样本。
5) 如需混样,请混合好后再寄送,避免混样过程中造成样本损失或降解,引起双方误解。
6) 特殊样本或特殊要求请咨询技术人员。
样本制备:
1) 活体取样,剔除结缔组织以及其它非研究组织;
2) 用预冷的PBS漂洗,去除血液和杂质,需使用不含Mg和Ca的PBS(即DPBS),Mg和Ca会影响Tn5酶的效率;
3) 体积较大的组织需切割成绿豆大的小块;
4) 将样本装入事先做好标记的冻存管中(管子速冻后无法做标记),立即液氮速冻2 min或者,-80℃保存。如没有液氮,也可以立即在干冰上放置15 min, -80℃保存。
注:为防止样本降解,样本处理过程应在冰上快速进行。
请同时在管盖和管壁上标记样本信息,并且标记清晰。
为避免管子在运输过程中破碎,建议使用冻存管运输。
如使用1.5ml/2ml离心管,请确保质量好(管壁越厚越好)。
强烈建议运输时用气泡膜将1.5ml/2ml离心管包起来,或者将1.5ml/2ml离心管装入50ml离心管中,防止运输过程中离心管破碎和洒落。
样本要求:
1) 组织状态良好,没有坏死,离体后立即速冻,并且保存良好。
2) 要求每个样本准备2份,每份≥100mg,单独分装(请老师自行分装成2份,避免分样过程造成样本损失或降解,引起双方误解),一份为实验样本,一份为备份样本。
3) 建议每类组织额外提供1份实验参数确定样本,要求≥100mg。不同物种、不同组织的实验条件不同(包括提核条件和酶切条件),先确定实验参数能获得高质量的数据,确定参数的实验包括:提核、酶切、建库。
4) 根据得到的完整细胞核数目,将ATAC-seq项目分为:常规量ATAC-seq(细胞核≥4万)、微量ATAC-seq(细胞核2万-4万个)、超微量ATAC-seq(细胞核500个-2万个,细胞核数目少,以风险实验启动项目)
5) 如需混样,请混好后再寄送,避免混样过程中造成样本损失或降解,引起双方误解。
6) 特殊样本或特殊要求请咨询技术人员。
样本制备:
1) 植物ATAC-seq只接受新鲜样本,待测样本用ddH洗去组织表面泥土等杂质,吸干。
注:请标记好样本信息,并且标记清晰。
样本要求:
1) 组织状态良好,没有坏死;
2) 要求每个样本准备2份,每份样本目标组织≥1g,单独分装(请老师自行分装成2份,避免分样过程造成样本损失或降解,引起双方误解),一份为实验样本,一份为备份样本;
3) 建议每类组织额外提供1份实验样本,用于确定实验可行性,要求≥1g。植物样本本身较为复杂,需要事先确定实验可行性,实验内容包括提核、酶切、建库、测序、分析。
4) 如需混样,请混好后再寄送,避免混样过程中造成样本损失或降解,引起双方误解。
5) 特殊样本或特殊要求请咨询技术人员。
样本制备:
1) 收集菌丝,去除培养基等其它杂质。
2) 装入事先做好标记的冻存管中(管子液氮速冻后无法做标记)。立即液氮速冻2 min或者,-80℃保存。如没有液氮,也可以立即在干冰上放置15 min, -80℃保存。
注:为防止样本降解,样本处理过程应在冰上快速进行。
请同时在管盖和管壁上标记样本信息,并且标记清晰。
为避免管子在运输过程中破碎,建议使用冻存管运输。
如使用1.5ml/2ml离心管,请确保质量好(管壁越厚越好)。
强烈建议运输时用气泡膜将1.5ml/2ml离心管包起来,或者将1.5ml/2ml离心管装入50ml离心管中,防止运输过程中离心管破碎和洒落。
样本要求:
1) 组织状态良好,没有坏死,离体后立即速冻,并且保存良好;
2) 要求每个样本准备2份,每份≥1g,单独分装(请老师自行分装成2份,避免分样过程造成样本损失或降解,引起双方误解),一份为实验样本,一份为备份样本。
3) 建议每类组织额外提供1份实验参数确定样本,要求≥1g。不同物种、不同组织的实验条件不同(包括提核条件和酶切条件),先确定实验参数能获得高质量的数据,确定参数的实验包括:提核、酶切、建库。
4) 根据得到的完整细胞核数目,将ATAC-seq项目分为:常规量ATAC-seq(细胞核≥4万)、微量ATAC-seq(细胞核2万-4万个)、超微量ATAC-seq(细胞核500个-2万个,细胞核数目少,以风险实验启动项目)
5) 如需混样,请混好后再寄送,避免混样过程中造成样本损失或降解,引起双方误解。
6) 特殊样本或特殊要求请咨询技术人员。
样本制备:
1) 将样本制备成悬浮细胞,贴壁细胞需先消化好;
2) 细胞用培养基悬浮,装满离心管,防止运输过程中晃动,管盖用封口膜封住,标记好样本信息;3) 请在样本到达前至少提前1天和销售沟通,并安排好样本制备时间,保证样本在下午1点前送到。注:请同时在管盖和管壁上标记样本信息,并且标记清晰。
样本要求:
1) 常规ATAC-seq,要求细胞活率≥90%,实验要求获得完整细胞核≥4万个,提核过程中会产生大量细胞碎片和破损的细胞核,为了获得干净且完整的细胞核,我们会进行多次清洗,造成细胞损失,要求细胞量≥20万个,强烈建议细胞量≥25万个(特殊细胞,应加大细胞量);
2) 微量ATAC-seq,要求细胞活率≥90%,实验要求获得完整细胞核2万-4万个,提核过程中会产生大量细胞碎片和破损的细胞核,为了获得干净且完整的细胞核,我们会进行多次清洗,造成细胞损失,要求细胞量为10万-20万个,强烈建议细胞量15-20万个(特殊细胞,应加大细胞量);
3) 超微量ATAC-seq(细胞核数目少,以风险实验启动项目),实验要求获得完整细胞核500个-2万个,提核过程中会产生大量细胞碎片和破损的细胞核,为了获得干净且完整的细胞核,我们会进行多次清洗,造成细胞损失,强烈细胞量0.25万-10万个(特殊细胞,应加大细胞量);
4) 为确保实验顺利进行,每个样本准备2份,一份为实验样本,一份为备份。
在线咨询
微信咨询
电话咨询
联系电话:191 2100 2160
顶部
百沐生物孵化于复旦大学,核心团队由复旦大学、中科院、协和医院等知名科研院所的卓越科学家以及来自阿里、美团、小米、生物医药集团等头部互联网科技公司和大型药企集团的综合背景精英组成,专注于将人工智能(AI)技术与生物技术(BT)深度融合,为生命科学研究和精准医疗领域带来创新解决方案。 公司核心平台为自研单细胞平台(BMBIOS)和小沐AI平台(AIGOBIO)。
微信联系我们