微小RNA测序(miRNA-Seq)是一种用于研究微小RNA(miRNA)表达的高通量测序技术。miRNA是一类短小的非编码RNA分子,在基因调控、细胞生命周期、发育和疾病等多个生物学过程中发挥重要作用。
miRNA是一类长度约为20-25个核苷酸的非编码RNA分子,能够通过与靶基因的mRNA结合,调控基因表达。
1)数据预处理:对原始测序数据进行质量控制和过滤,去除低质量的读段、接头序列和重复序列等。同时,还可以对数据进行去除rRNA序列的操作,以减少干扰。
2)序列比对:将预处理后的测序数据与miRNA数据库(如miRBase)进行比对,使用比对工具(如Bowtie、BWA、STAR等)进行序列比对。这一步骤将确定每个读段的来源位置,并将其映射到miRNA上。
3)表达量计算:根据比对结果,统计每个miRNA的读段数或覆盖度,来估计其表达量。常用的方法包括RPKM(Reads Per Kilobase of transcript per Million mapped reads)或FPKM(Fragments Per Kilobase of transcript per Million mapped fragments)。
4)差异表达分析:通过比较不同样品之间的miRNA表达量,可以鉴定差异表达的miRNA。常用的差异表达分析方法包括DESeq、edgeR等。这些方法可以根据统计学模型,识别差异表达miRNA并计算其显著性。
5)功能注释和富集分析:对差异表达的miRNA进行功能注释,即将其映射到已知miRNA的功能注释数据库中,如miRBase、TargetScan等。此外,还可以进行富集分析,寻找差异表达miRNA在特定生物过程、通路或功能上的富集情况。
6)结果验证:通过实验验证差异表达miRNA的生物学功能和调控机制,例如,通过定量PCR、Northern blot等方法验证测序结果的准确性和可靠性。
1)miRNA表达调控研究: miRNA-Seq可以用于分析不同细胞类型、发育阶段、生理状态或疾病状态下miRNA的表达变化,帮助了解miRNA在基因调控中的作用。
2)miRNA与疾病关联研究: 通过比较疾病患者和正常对照组的miRNA表达数据,可以鉴定与疾病相关的miRNA,从而深入了解miRNA在疾病发生机制中的作用。
3)miRNA与细胞周期、凋亡和分化研究: miRNA-Seq可以帮助了解miRNA在细胞周期、凋亡和分化等生物学过程中的功能。
4)miRNA与癌症研究: miRNA在多种癌症中表达异常,miRNA-Seq可以揭示癌症中miRNA的表达变化,从而了解miRNA在癌症发展中的作用。
5)miRNA与药物治疗研究: 了解miRNA在疾病中的作用有助于研发针对miRNA的治疗策略,如使用miRNA作为治疗靶点或调控剂。
6)miRNA调控网络分析: 通过miRNA-Seq数据,可以构建miRNA与靶基因之间的调控网络,深入了解miRNA的调控机制和作用。
7)miRNA与免疫系统研究: miRNA在调节免疫应答、炎症和免疫细胞分化中发挥重要作用,miRNA-Seq有助于研究miRNA在免疫系统中的功能。
8)miRNA作为生物标志物的应用: 一些miRNA在特定疾病状态下表达明显变化,可以作为潜在的生物标志物,用于疾病的诊断和监测。
1)高质量的数据生成
2)完备的覆盖范围
3)多维度的数据分析
4)专业的数据解读
5)报告以及定制化的服务

GC含量分布

Veen图

GO注释

KEGG代谢通路分类统计

样本基因表达TPM密度分布图

不同实验条件下TPM厢式图

差异基因火山图

差异基因聚类热图

KEGG富集分析通路图
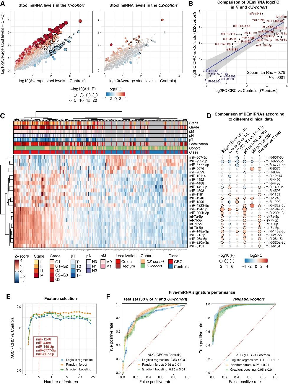
A fecal miRNA signature by small RNA sequencing accurately distinguishes colorectal cancers: results from a multicentric study(Gastroenterology,2023,IF=33.883)
通过小RNA测序的粪便miRNA标记准确区分结直肠癌:来自多中心研究的结果
目前用于结直肠癌(CRC)筛查的粪便检测在检测早期肿瘤或癌前病变方面的准确性有限。在这方面,作者全面评估了粪便microRNA (miRNA)谱作为非侵入性结直肠癌诊断的生物标志物。在多个生物标本中共进行了1273次小RNA测序实验。在一项横断面研究中,对来自意大利和捷克队列的粪便样本(155例结直肠癌,87例腺瘤,96例其他肠道疾病,141例结肠镜阴性对照)的miRNA谱进行了研究。25个miRNA在CRC患者的粪便中显示改变的水平,包括miR-149-3p、miR-607-5p、miR-1246、miR4488和miR-6777-5p在内的五种miRNA特征将患者与对照组区分开来,并在独立队列中得到验证。该特征将对照组从低/高分期肿瘤和晚期腺瘤中区分出来(AUC=0.82, 95% CI=0.71-0.97)。组织miRNA谱反映了粪便样本的miRNA谱,而不同胃肠道疾病的粪便谱突出了CRC中特异性失调的miRNA。FIT剩余样品中的miRNA谱与保存缓冲液中收集的粪便的miRNA谱具有良好的相关性,并且在腺瘤或CRC患者中可以检测到它们的改变。

粪便miRNA平均水平的散点图

条形图报告肿瘤、晚期腺瘤(AA)和非晚期腺瘤(nAA)组织中的中位水平
在线咨询
微信咨询
电话咨询
联系电话:191 2100 2160
顶部
百沐生物孵化于复旦大学,核心团队由复旦大学、中科院、协和医院等知名科研院所的卓越科学家以及来自阿里、美团、小米、生物医药集团等头部互联网科技公司和大型药企集团的综合背景精英组成,专注于将人工智能(AI)技术与生物技术(BT)深度融合,为生命科学研究和精准医疗领域带来创新解决方案。 公司核心平台为自研单细胞平台(BMBIOS)和小沐AI平台(AIGOBIO)。
微信联系我们